园所主页
园所概况
通知公告
园所动态
工作安排
阳光宝贝
文明创建
支部生活
工会园地
教师风采
保健在线
每周菜谱
健康学堂
艺术长廊
班级列表
相关下载
工作安排
您现在的位置:
首页 >
工作安排 >
正文
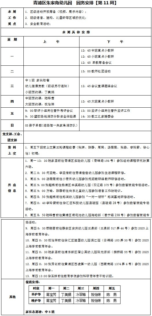
2025(1)第十一周工作安排
发布时间:2025-11-10 13:41:50
来源:朱家角幼儿园
相关信息
2025(1)第十周菜谱
2025(1)第十周工作安排
2025(1)第九周菜谱
2025(1)第九周工作安排
2025(1)第八周菜谱
上海市青浦区朱家角幼儿园 版权所有
地址:青浦区朱家角镇漕平支路5号 电话: 021-59230286
技术支持:青浦教育信息中心